2511138
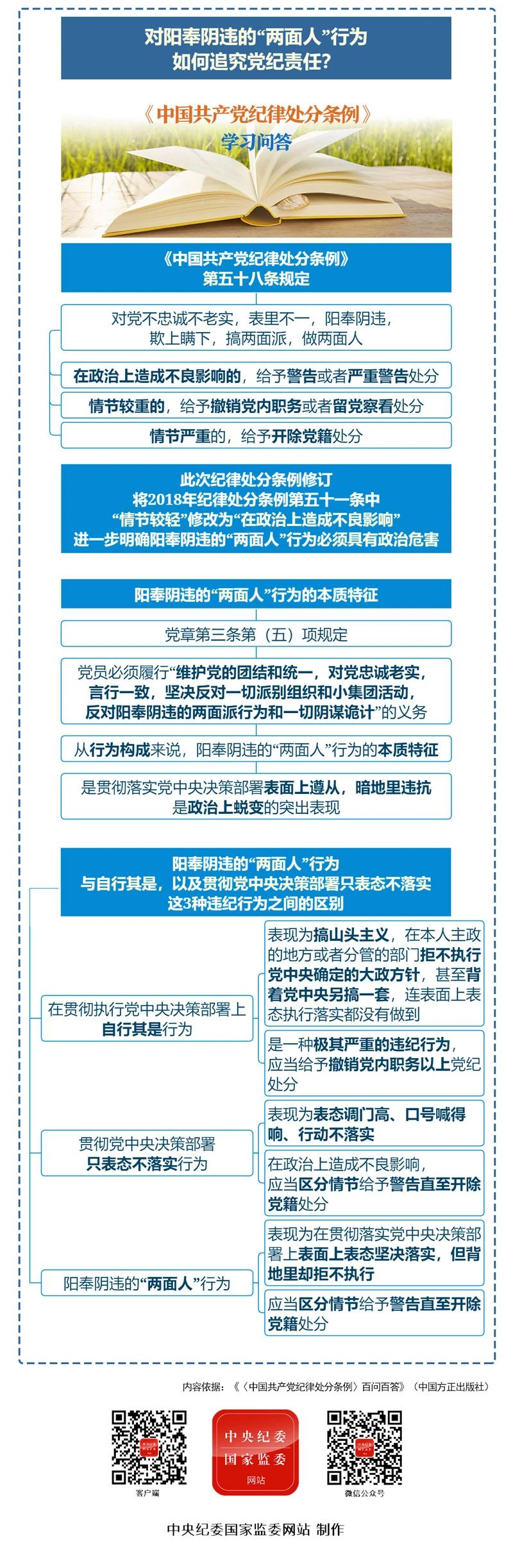
【党纪学习教育】纪律处分条例·学习问答丨对阳奉阴违的“两面人”行为如何追究党纪责任?
20
中央纪委国家监委网站
2024-09-04
85869
党风廉政
网站首页
政府信息公开
办事服务
新闻中心
科技资源
专题专栏
网上互动
智能问答
今天是:
政府信息公开
办事服务
通知公告
服务事项
新闻中心
工作动态
科技新闻
网上互动
局长信箱
我要提问
调查征集
科技资源
科技创新平台
知识价值信用贷款
众创孵化平台
科技服务机构
专题专栏
数据开放
当前位置:
首页
>>
专题专栏
>>
全面从严治党
>>
党风廉政
【党纪学习教育】纪律处分条例·学习问答丨对阳奉阴违的“两面人”行为如何追究党纪责任?
发布时间: 2024-09-04 16:45
发布单位:
来源:
中央纪委国家监委网站
分享到 - 微信
X
附件: